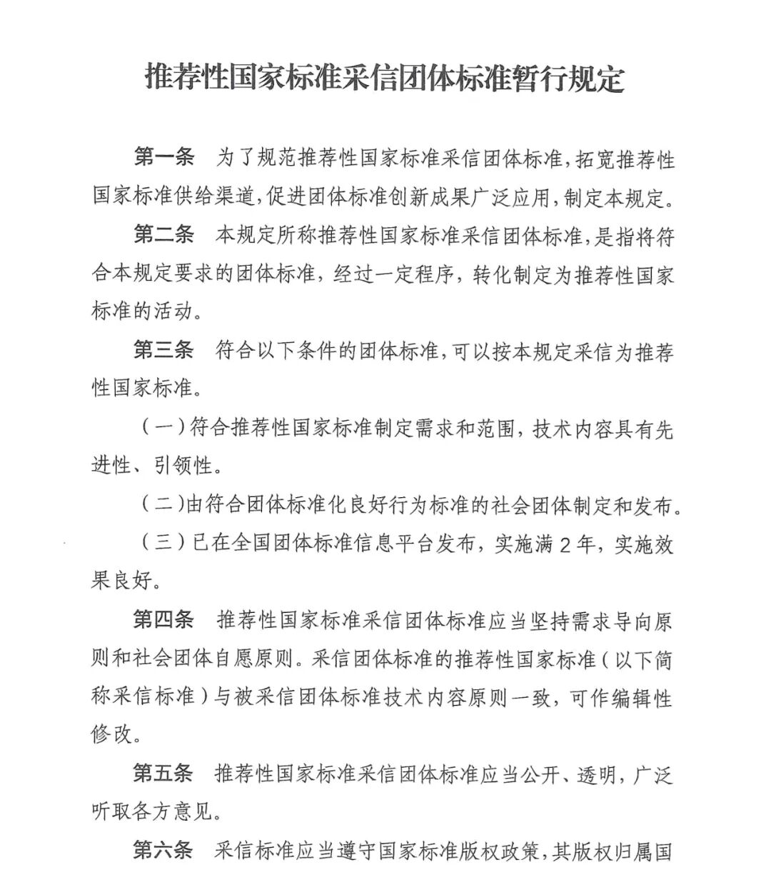
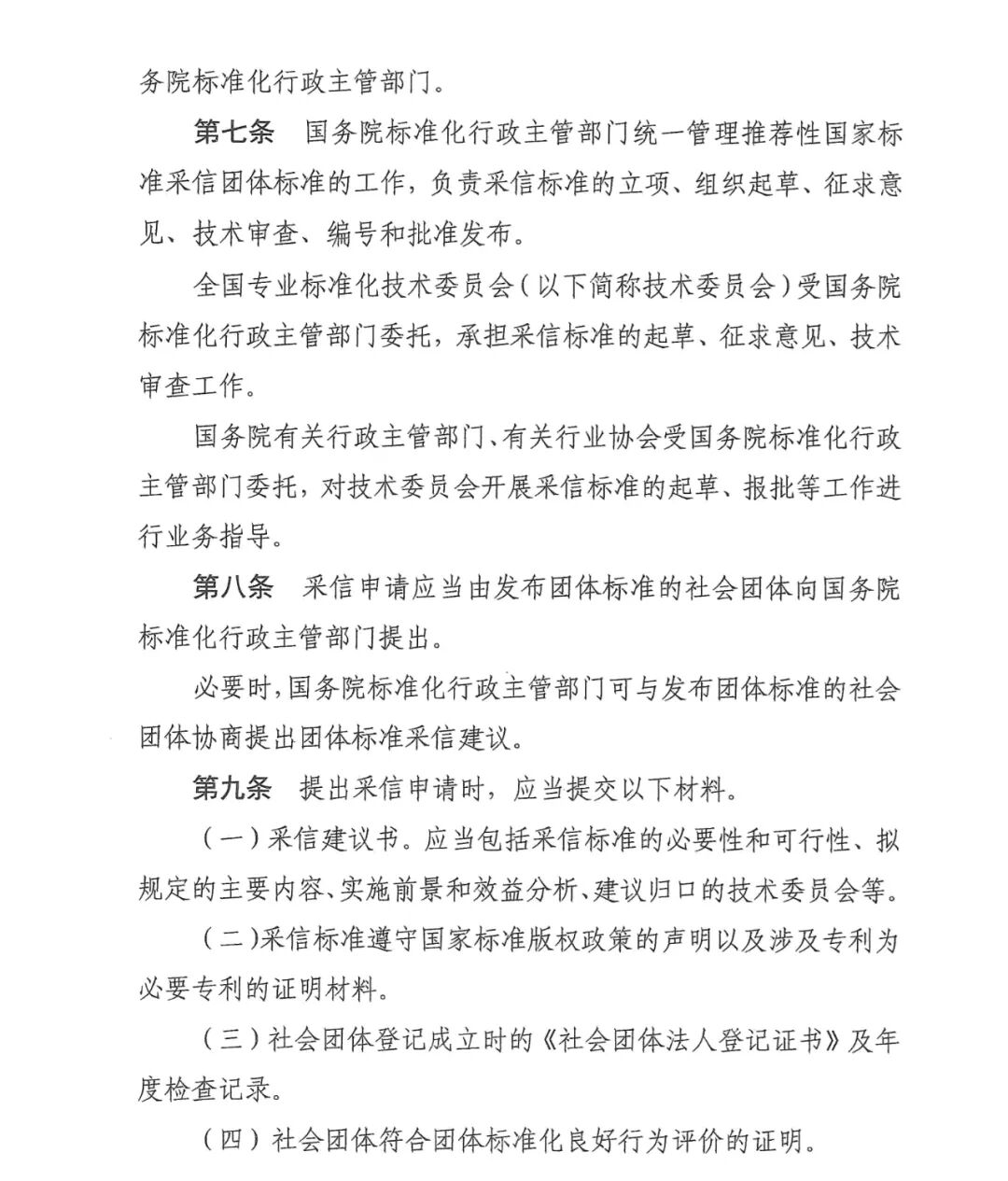
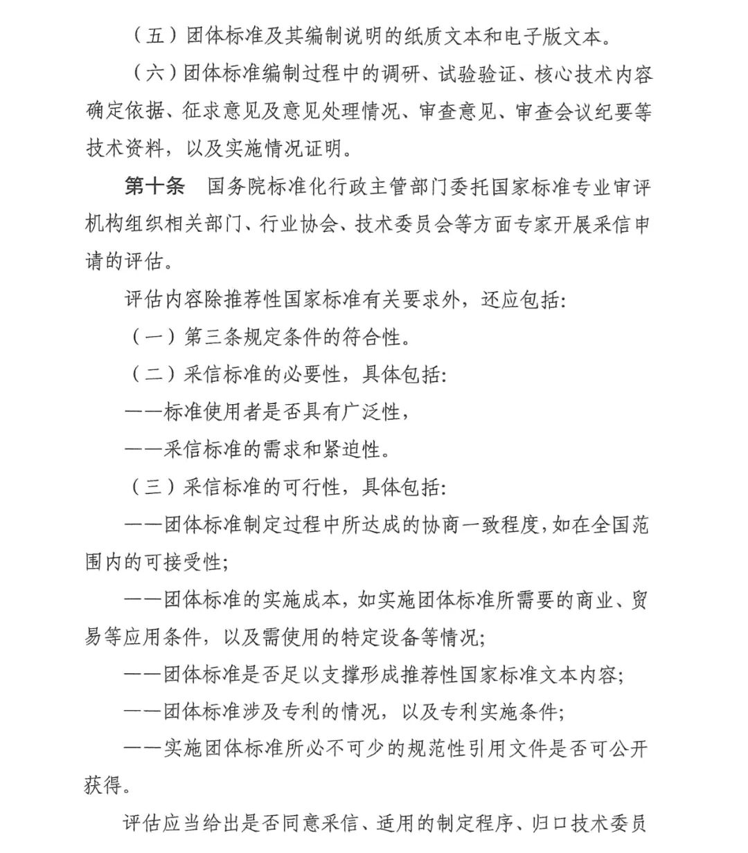
明确!团体标准满足这些条件可采信为推荐性国家标准
发布日期:2023-08-21 09:08
来源:

转载来源:质量与认证
下一篇:全面掌握!企业标准领跑者
相关信息
2025-11-27
2025-09-30
2025-09-28